斗地主在线玩-欢乐斗地主在线
Toggle navigation
主页
斗地主在线玩概况
斗地主在线玩简介
现任领导
系室简介
机构设置
学院机构
议事机构
系室设置
科研机构
师资队伍
植物学系
动物学系
微生物学系
生物化学与分子生物学系
遗传与细胞生物学系
实验教学中心
离退休
教育教学
本科教育
研究生教育
学科建设
重点学科
科研平台
学位点
导师介绍
创新团队
党建工作
组织机构
规章制度
学习教育
党建动态
团学工作
学生活动
学生组织
工作简报
奖勤助贷
规章制度
党员园地
德育量化
招生就业
本科生招生
研究生招生
就业信息
合作交流
学术信息
对外合作
外挂单位
English
办事流程
行政工作
学生工作
教学工作
科研工作
资产工作
当前位置:
主页
>
办事流程
>
行政工作
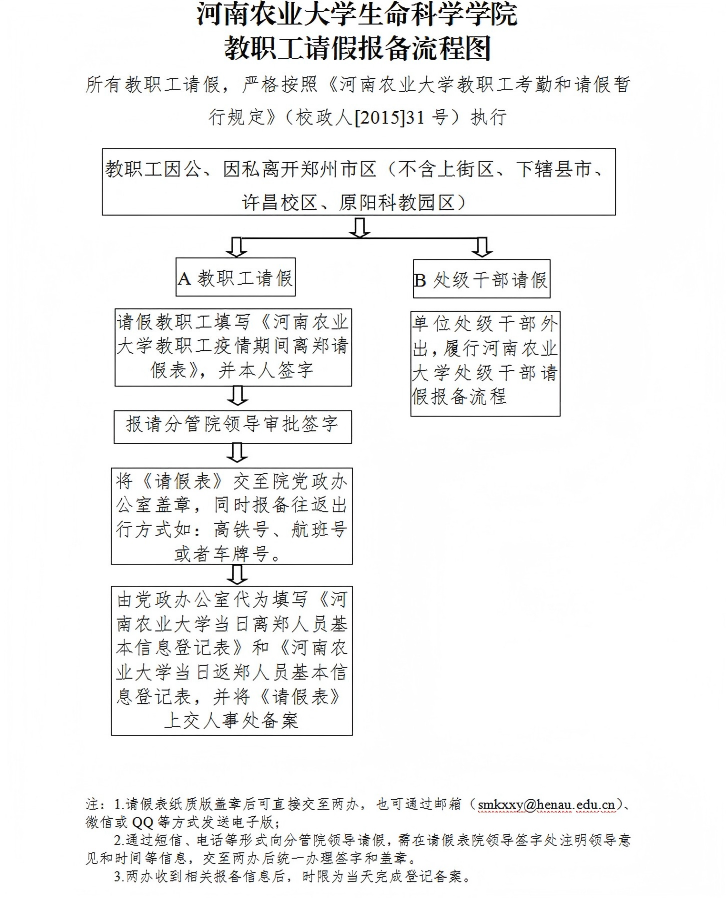
2.斗地主在线玩 教职工请假报备流程图
发布时间:2021-11-30 09:30 浏览次数:
Copyright(C) 2021 斗地主在线玩-欢乐斗地主在线 版权所有