(1)环腺苷酸(cAMP)是一种重要的信号分子,在物质代谢、能量代谢、发育调控、细胞信号传递和生物防御等过程中发挥着重要的作用,但目前对于cAMP在植物适应非生物胁迫机制中的作用并不清楚。
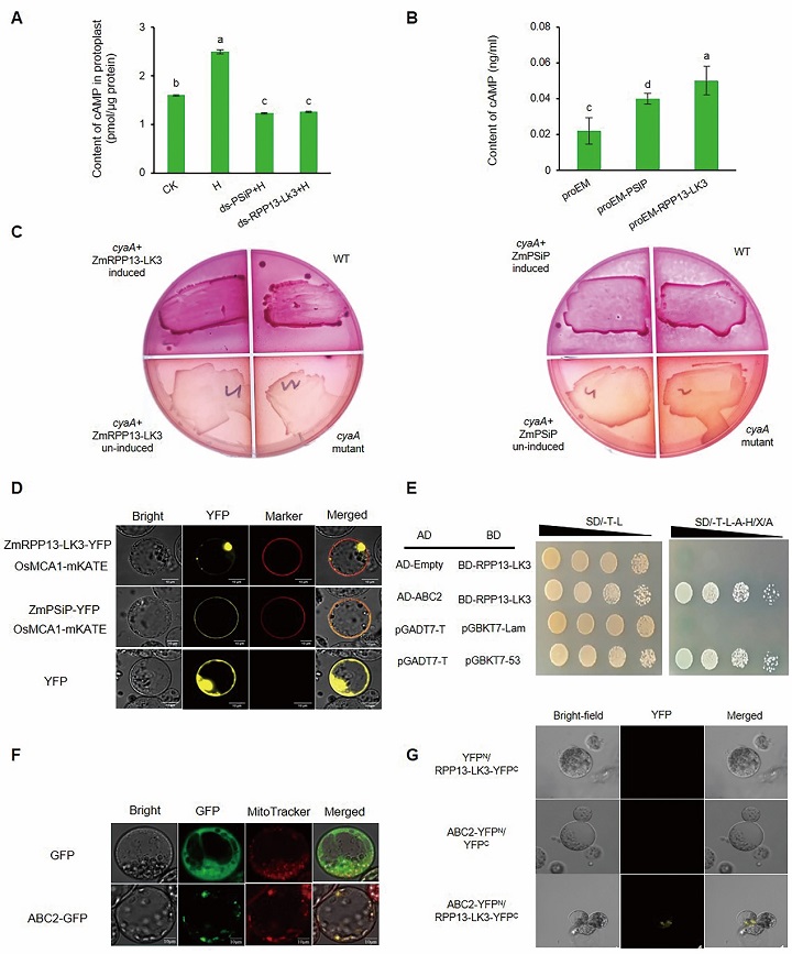
JEXB近日在线发表了胡秀丽课题组题为“A new adenylyl cyclase, putative disease resistance RPP13-like protein 3, participates in abscisic acid-mediated heat stress resistance in maize”的研究论文(全文链接://doi.org/10.1093/jxb/eraa431)。该研究证明了ZmRPP13-LK3是一个新的腺苷酸环化酶,而且是植物中首个被鉴定的位于线粒体的腺苷酸环化酶,其可催化ATP形成cAMP。
胡秀丽课题组研究发现ZmRPP13-LK3对高温胁迫存在显著响应,且受ABA调控,其催化产生的cAMP显著提高了玉米叶中的抗氧化防护酶活性、热休克蛋白(HSPs)、与ABA相关的转录因子及其它基因的表达;证明了ZmRPP13-LK3与ABC2存在相互作用,暗示了ZmRPP13-LK3催化产生的cAMP可能通过ABC2运出线粒体,调控线粒体到核的反向信号通路;cAMP预处理显著提高了玉米植株在高温胁迫条件下的成活率。该研究结果为深入理解cAMP在植物耐高温胁迫机制中的作用奠定了基础。

图1 ZmRPP13-LK3是一个新的腺苷酸环化酶并与ABC2互作
(2)CDPKs是参与植物许多生理过程的关键激酶。目前,玉米中已鉴定出40个CDPKs,其中一些能对胁迫做出快速响应。然而,是哪些CDPKs以及其如何调控植物对高温胁迫的响应并不清楚。
JIPB近日在线发表了胡秀丽课题组题为“The Calcium-dependent protein kinase ZmCDPK7 functions in heat-stress tolerance in maize (Zea mays L.)”的研究论文(全文链接://doi.org/10.1111/jipb. 13056)。该研究发现受高温正调控的ZmCDPK7位于细胞质膜,但高温胁迫条件下其可从细胞质膜转移到细胞质,并通过对位于细胞质中的ZmsHSP17.4磷酸化来激活其分子伴侣功能,从而提高玉米的耐热性。
胡秀丽课题组研究发现ZmCDPK7与ZmsHSP17.4存在相互作用,且磷酸化了sHSP17.4的Ser44位点和RBOHB的Ser99位点,并正调了这两个蛋白基因的表达。定点突变ZmsHSP17.4Ser44-Ala降低了高温胁迫下ZmCDPK7增加的玉米原生质体中的CAT活性,但增加了受ZmCDPK7抑制的MDA含量。ABA正调了高温诱导的sHSP17.4、ZmCDPK7和RBOHB表达。RBOHs抑制剂预处理显著降低了高温诱导的sHSP17.4和ZmCDPK7的表达。ZmCDPK7过表达、突变玉米株系分别显著增加、减低了玉米的耐热性。这些结果表明ZmCDPK7在依赖RBOHs产生的H2O2的上游和下游均起作用,并通过磷酸化sHSP17.4参与了ABA介导的玉米耐热性,sHSP17.4的磷酸化在其伴侣功能的发挥中起着重要的作用。研究结果为理解CDPK7耐高温机制奠定了基础,也为培育出耐高温玉米新品种提供了候选基因资源。
JIPB近日在线发表了胡秀丽课题组题为“The Calcium-dependent protein kinase ZmCDPK7 functions in heat-stress tolerance in maize (Zea mays L.)”的研究论文(全文链接://doi.org/10.1111/jipb. 13056)。该研究发现受高温正调控的ZmCDPK7位于细胞质膜,但高温胁迫条件下其可从细胞质膜转移到细胞质,并通过对位于细胞质中的ZmsHSP17.4磷酸化来激活其分子伴侣功能,从而提高玉米的耐热性。
胡秀丽课题组研究发现ZmCDPK7与ZmsHSP17.4存在相互作用,且磷酸化了sHSP17.4的Ser44位点和RBOHB的Ser99位点,并正调了这两个蛋白基因的表达。定点突变ZmsHSP17.4Ser44-Ala降低了高温胁迫下ZmCDPK7增加的玉米原生质体中的CAT活性,但增加了受ZmCDPK7抑制的MDA含量。ABA正调了高温诱导的sHSP17.4、ZmCDPK7和RBOHB表达。RBOHs抑制剂预处理显著降低了高温诱导的sHSP17.4和ZmCDPK7的表达。ZmCDPK7过表达、突变玉米株系分别显著增加、减低了玉米的耐热性。这些结果表明ZmCDPK7在依赖RBOHs产生的H2O2的上游和下游均起作用,并通过磷酸化sHSP17.4参与了ABA介导的玉米耐热性,sHSP17.4的磷酸化在其伴侣功能的发挥中起着重要的作用。研究结果为理解CDPK7耐高温机制奠定了基础,也为培育出耐高温玉米新品种提供了候选基因资源。

图2 ZmCDPK7通过磷酸化sHSP17.4提高了玉米耐热性

图3 ZmCDPK7提高玉米耐高温机制简图
上述研究结果博士生赵玉龙为JIPB论文的第一作者,杨浩老师和博士生赵玉龙为JEXB共同第一作者,胡秀丽教授为通讯作者。相关工作得到了国家自然科学基金-河南省联合基金和河南省重点研发推广项目的资助。
(文/图 胡秀丽)



